更多商品
【專屬規劃】
Excel / Google Sheets 報表客製化

【專屬規劃】 Excel / Google Sheets 報表客製化

NT. 0

(0 已評價 )

藉由 Excel / Google sheets 專業來設計表格結構,

讓使用中資料淺顯易懂!

根據企業或個人需求,量身打造最適合的報表!



身為老闆或員工的你

是否經常遇到這樣的困擾呢?

  • 每月報表格式都不一致,彙整耗時又容易出錯
  • 每位同事版本不同,資料更新總是對不上
  • 想看關鍵數據,卻要一張張表慢慢找
  • 手動修改、重複複製貼上一百次

我提供專屬報表規劃服務,

根據你的實際業務流程,設計出:

  • 統一格式、清晰架構的資料系統
  • 自動化公式與分析儀表板
  • 高效、可延展的報表架構

讓 Coco 將你的數據,整理成最有價值的樣子!

▌進行流程

身為案主的你是甲方,Coco 是乙方!

  1. 甲乙雙方進行【Excel 報表健檢、優化諮詢】
  2. 乙方提供「客製化報價單」
  3. 甲方支付定金
  4. 乙方進行製作 + 甲乙雙方開會討論調整
  5. 甲方支付尾款
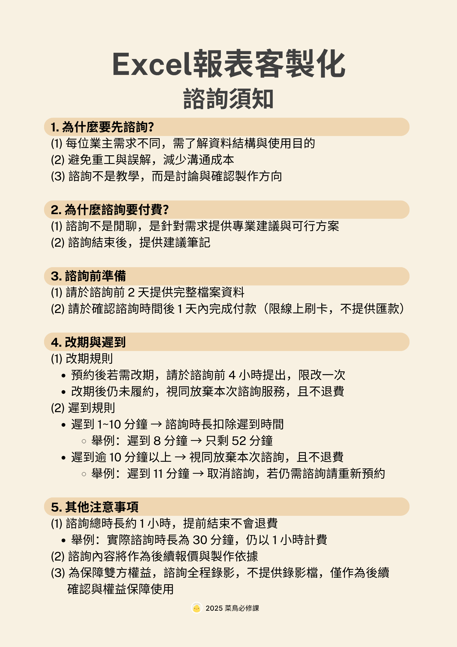
  6. ▌諮詢須知

      ▌事前準備

          ▌常見問答

Q1:我不太會用 Excel,也可以做客製化報表嗎?

A1:完全沒問題!你只需要提供現有的表格並說明需求,我會協助你設計成好操作、好維護的報表,就算不懂公式也能照樣使用。

Q2:多久可以完成報表?

A2:依照報表複雜度不同,製作過程須開會討論,交期大約 45 個工作天。

Q3:報表做好之後,如果我想再調整可以嗎?

A3:結案後 1 個月內(30 天),若有表格使用問題,我都會協助解決,包含疑難排解、表格使用指導,但不含修改公式與大範圍調整。如需再次調整,費用另計。

Q4:客製化報表要多少錢?

A4:根據我先前的經驗,價格區間大約為 NT$5,000~40,000,但實際費用會依報表的複雜度與需求而定,若涉及多表串聯、自動化或視覺化儀表板,價格可能更高;若僅為單一表格優化或格式統一,也可能更低。

▌客製化價值

每份報表的設計,並非只是「套公式」或「改外觀」,

而是根據你的實際工作流程,重新規劃整體架構喔!

從欄位邏輯、公式串聯,到自動化與視覺呈現,

都需要專業判斷與多次測試,確保穩定以及好上手。

這份報表將成為你日常決策的工具,

能替你節省大量整理時間、避免錯誤

更讓團隊能在正確的數據基礎上運作!

Coco 提供的不是一張表,

而是一套能長期使用的報表系統 (❁´◡`❁)

商品評論

Loading...

購買人

商品內容會以 E-mail 寄送



【專屬規劃】
Excel / Google Sheets 報表客製化

【專屬規劃】 Excel / Google Sheets 報表客製化

NT. 0

(0 已評價 )

藉由 Excel / Google sheets 專業來設計表格結構,

讓使用中資料淺顯易懂!

根據企業或個人需求,量身打造最適合的報表!



身為老闆或員工的你

是否經常遇到這樣的困擾呢?

  • 每月報表格式都不一致,彙整耗時又容易出錯
  • 每位同事版本不同,資料更新總是對不上
  • 想看關鍵數據,卻要一張張表慢慢找
  • 手動修改、重複複製貼上一百次

我提供專屬報表規劃服務,

根據你的實際業務流程,設計出:

  • 統一格式、清晰架構的資料系統
  • 自動化公式與分析儀表板
  • 高效、可延展的報表架構

讓 Coco 將你的數據,整理成最有價值的樣子!

▌進行流程

身為案主的你是甲方,Coco 是乙方!

  1. 甲乙雙方進行【Excel 報表健檢、優化諮詢】
  2. 乙方提供「客製化報價單」
  3. 甲方支付定金
  4. 乙方進行製作 + 甲乙雙方開會討論調整
  5. 甲方支付尾款
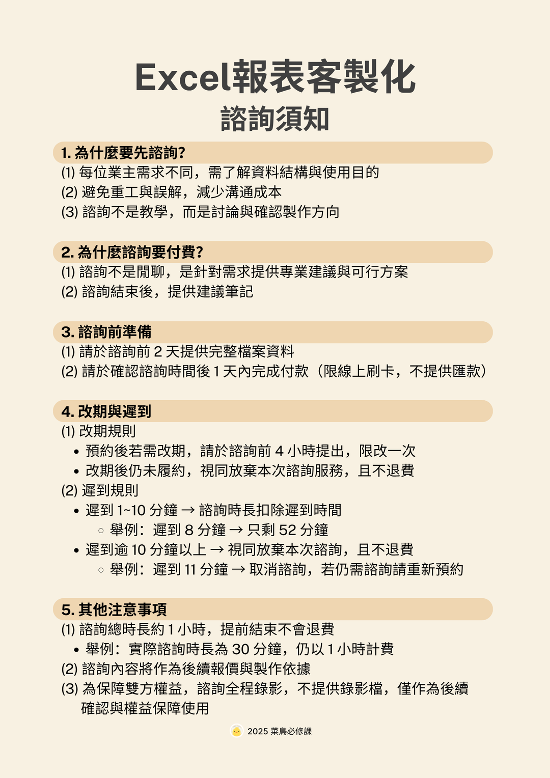
  6. ▌諮詢須知

      ▌事前準備

          ▌常見問答

Q1:我不太會用 Excel,也可以做客製化報表嗎?

A1:完全沒問題!你只需要提供現有的表格並說明需求,我會協助你設計成好操作、好維護的報表,就算不懂公式也能照樣使用。

Q2:多久可以完成報表?

A2:依照報表複雜度不同,製作過程須開會討論,交期大約 45 個工作天。

Q3:報表做好之後,如果我想再調整可以嗎?

A3:結案後 1 個月內(30 天),若有表格使用問題,我都會協助解決,包含疑難排解、表格使用指導,但不含修改公式與大範圍調整。如需再次調整,費用另計。

Q4:客製化報表要多少錢?

A4:根據我先前的經驗,價格區間大約為 NT$5,000~40,000,但實際費用會依報表的複雜度與需求而定,若涉及多表串聯、自動化或視覺化儀表板,價格可能更高;若僅為單一表格優化或格式統一,也可能更低。

▌客製化價值

每份報表的設計,並非只是「套公式」或「改外觀」,

而是根據你的實際工作流程,重新規劃整體架構喔!

從欄位邏輯、公式串聯,到自動化與視覺呈現,

都需要專業判斷與多次測試,確保穩定以及好上手。

這份報表將成為你日常決策的工具,

能替你節省大量整理時間、避免錯誤

更讓團隊能在正確的數據基礎上運作!

Coco 提供的不是一張表,

而是一套能長期使用的報表系統 (❁´◡`❁)

商品評論

Loading...

購買人

商品內容會以 E-mail 寄送